Painel Operacional — TCF Telecom

CtrlK

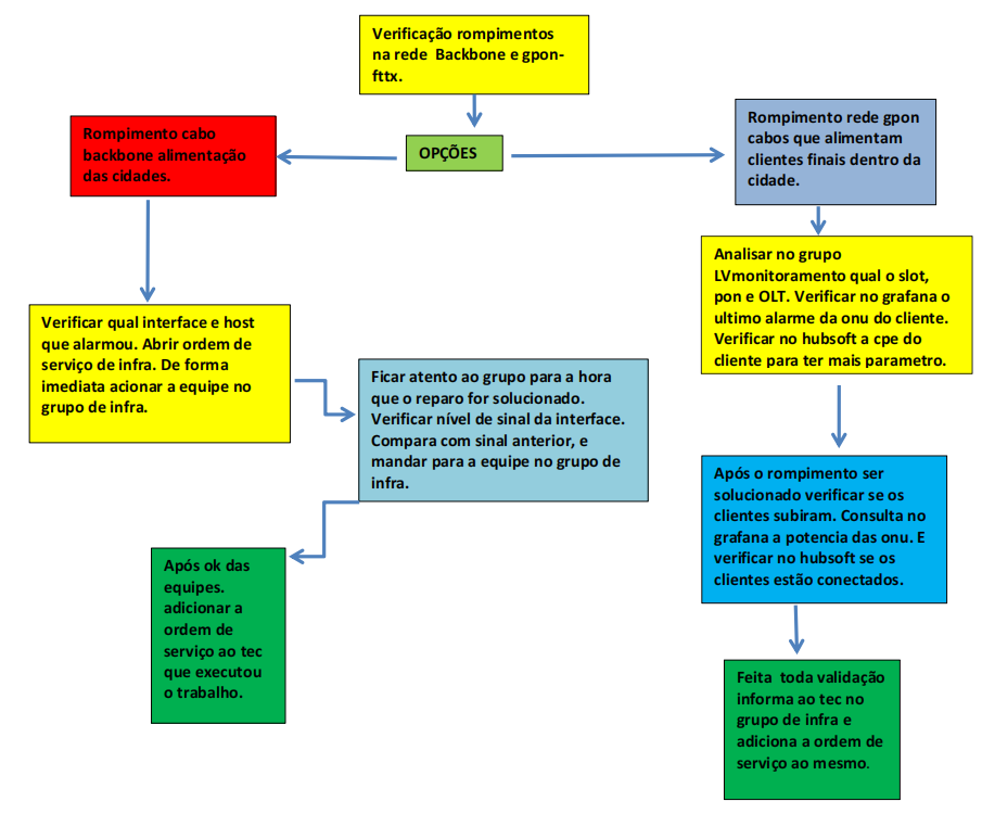
Fluxograma Suporte Nível 2

FLUXOGRAMA SUPORTE NIVEL 2 TCF TELECOM
VEJA ABAIXO ALGUNS EXEMPLOS E TIPOS DE ALARMES DE ALGUNS HOST DA NOSSA REDE BACKBONE. MAPA DA NOSSA REDE BACKBONE
TODOS NOSSOS HOST SWITCH QUE FAZEM AS INTERLIGAÇÕES ENTRE AS CIDADES ESTÃO NO NOSSO MONITORAMENTO ZABBIX E GRAFANA. PASSO A PASSO PARA ACESSAR OS SWITCH. ACESSE NOSSO GRAFANA. NA ABA [SWITCHES] SELECIONE A OPÇÃO.
SELECIONE O HOST QUE VOCE PRECISA ANALISAR. A INTERFACE FISICA E VIRTUAL.
VÁ ATÉ A OPÇÃO POTÊNCIA TX e RX E VERIFIQUE O SINAL DOS LANER 0/3.
NO MOMENTO DO CIRCUITO PARADO COLETE O HISTÓRICO DO SINAL ANTERIOR PARA COMPARAR COM O SINAL ATUAL APÓS O REPARO. TODOS OS ALARMES DA NOSSA REDE BACKBONE CHEGAM NO GRUPO DA LV NETWORK.
COMO IDENTIFICAR QUAL HOST E PORTA ESTÁ O ALARME E POSSÍVEL ROTA DO INCIDENTE. VEJA ABAIXO UM EXEMPLO DE ROMPIMENTO NA NOSSA REDE.
AO COLETAR AS INFORMAÇÕES DE QUAL INTERFACE E HOST PODE FAZER TODAS AS ANÁLISES NO GRAFANA. ROMPIMENTOS EM NOSSA REDE GPON-FTTX-OLT CHEGAM NO GRUPO.
VEJA UM EXEMPLO DE ALARME DE UMA PON.
AO SABER QUAL PON E OLT/EQUIPAMENTO ONDE ACONTECEU O INCIDENTE VERIFIQUE NO GRAFANA QUAL O MOTIVO DO ALARME. NEM SEMPRE É ROMPIMENTO. NA MAIORIA DAS VEZES É ENERGIA. NO GRAFANA NA OPÇÃO GPON.
SELECIONE A OPÇÃO CAUSA DAS DESCONEXÕES DAS ONU.
SELECIONE A OLT-HOST NA QUAL ACONTECEU O INCIDENTE.
SELECIONE A OLT E PON QUE ALARMOU NO GRUPO. A PORTA PON E UMA ONU DE ALGUM CLIENTE.
VEJA O MOTIVO DO ALARME.
×